Accusoft has introduced a new licensing structure which provides the following benefits:
- Toolkit Licensing (also known as Developer or SDK licensing) has been simplified, no longer requiring manual entry of license registration codes.
- Runtime Licensing (also known as Deployment licensing) has been made more flexible, enabling support for a number of different deployment scenarios.
When installing the license, the user you are running as must have Administrator access so that the Registry can be accessed and the license can be added to the system.
Accusoft requires customers to purchase licenses for both development and deployment:
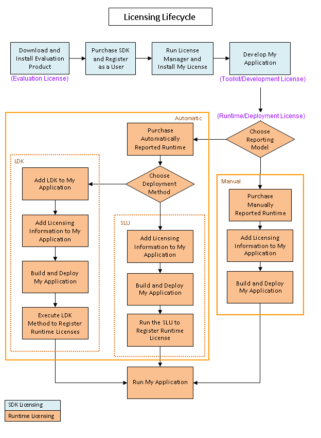
- Development/Toolkit Licensing: When you determine the product is a good fit, you can purchase a Toolkit license to develop your application.
- Deployment/Runtime Licensing: Once you have an application that is ready for distribution, you have several options for deployment. Your own deployment scenario will dictate which option is the most appropriate. There are also cost considerations for each licensing model; see the product's "pricing" page or contact info@accusoft.com for more information.
- Manually Reported Runtime Licensing: In this model, you embed all of the licensing information directly into your application. You must manually provide royalty reporting to Accusoft for the actual licenses deployed. This model will be the best choice for you if you are not connected to the internet at runtime, as might be the case in a defense or financial application.
- Automatically Reported Runtime Licensing using the Server Licensing Utility SLU (Linux) or SLU (Windows): In this model, you run a small GUI tool one time on each deployment target to configure licensing. This model will be the best choice for you if you handle the deployments yourself.
Important Files and Directories for Linux
-
If the SLU or License Manager successfully pulls down a license from our server and places it on your machine, it will be in one of the following directories ("~/.config/accusoft/licensing", by default). Accusoft License search paths:
- current working directory ("./")
- "~/.config/accusoft/licensing"
- "/etc/accusoft/licensing"
-
If SmartZone is unable to find that file, an exception will be thrown.
Environment Variables
- ACCUSOFT_LICENSE_DIR - (Optional) Specifies the licensing directories. If not set, then the product license must be in one of the Accusoft License search paths.
Licensing Lifecycle
The following diagram provides an overview of how our licensing model works:
Linux

Windows

