Accusoft.PrintPro8.ActiveX
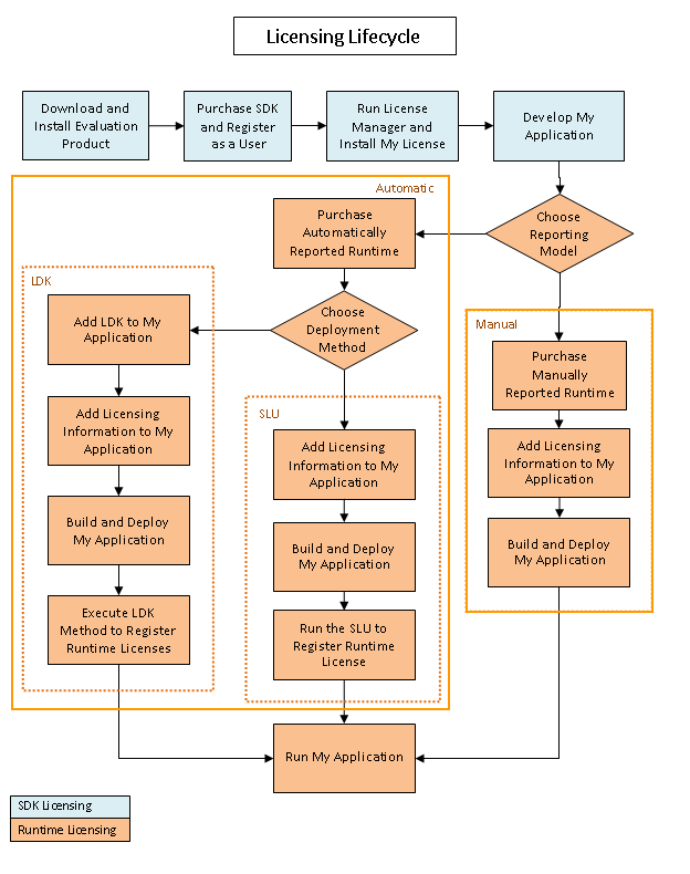
Licensing

Accusoft has introduced a new licensing structure, which provides the following benefits:

During evaluation of Accusoft products, Evaluation Toolkit licenses can be used to try out products. However, the product behavior is limited by trial dialog pop-ups or timeouts. 

Accusoft requires customers to purchase licenses for both development and deployment. 

See Also

 

 


©2015. Accusoft Corporation. All Rights Reserved.

Send Feedback