Accusoft has introduced a new licensing structure, which provides the following benefits:
- Toolkit Licensing (also known as Developer or SDK licensing) has been simplified, no longer requiring manual entry of license registration codes.
- Runtime Licensing (also known as Deployment licensing) has been made more flexible, enabling support for a number of different deployment scenarios.
During evaluation of Accusoft products, Evaluation Toolkit licenses can be used to try out products. However, the product behavior is limited by trial dialog pop-ups or timeouts.
Accusoft requires customers to purchase licenses for both development and deployment.
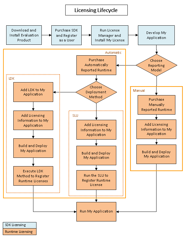
- Development/Toolkit Licensing: When you determine the product is a good fit, you can purchase a Toolkit license to eliminate trial dialog pop-ups and timeouts while you develop your application.
- Deployment/Runtime Licensing: Once you have an application that is ready for distribution, you have several options for deployment. Your own deployment scenario will dictate which option is the most appropriate. There are also cost considerations for each licensing model; see the product's "pricing" page or speak with an Accusoft Sales Representative (sales@accusoft.com) for more information.
- Manually Reported Runtime Licensing: In this model, you embed all of the licensing information directly into your application. You must manually provide royalty reporting to Accusoft for the actual licenses deployed. This model will be the best choice for you if you are not connected to the Internet at runtime, as might be the case in an defense or financial application.
- Automatically Reported Runtime Licensing using the Server Licensing Utility (SLU): In this model, you run a small GUI tool one time on each deployment target to configure licensing. This model will be the best choice for you if you handle the deployments yourself.
- Automatically Reported Runtime Licensing using the Licensing Development Kit (LDK): In this model, you embed function calls into your application that perform the license verification at runtime. This model will be the best choice for you if you wish to hide licensing from your end users.

See Also