Licensing and Distributing
In This Topic
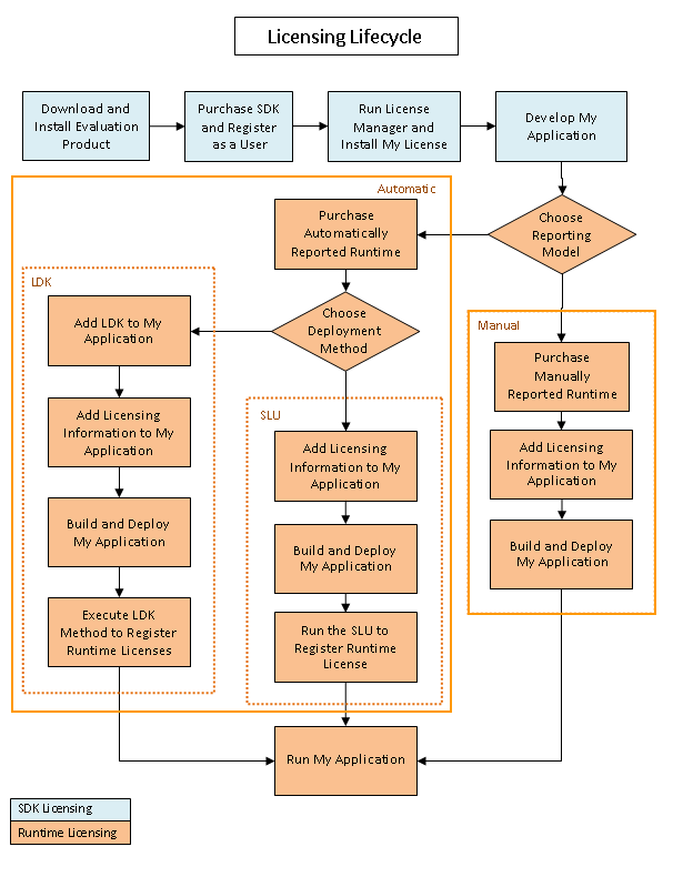
Accusoft has introduced a new licensing structure, which provides the following benefits:
- Toolkit Licensing (also known as Developer or SDK licensing) has been simplified, no longer requiring manual entry of license registration codes.
- Runtime Licensing (also known as Deployment licensing) has been made more flexible, enabling support for a number of different deployment scenarios.
During evaluation of Accusoft products, Evaluation Toolkit licenses can be used to try out products. However, the product behavior is limited by trial dialog pop-ups.
Accusoft requires customers to purchase licenses for both development and deployment.
- Development/Toolkit Licensing: When you determine the product is a good fit, you can purchase a Toolkit license to eliminate trial dialog pop-ups while you develop your application.
- Deployment/Runtime Licensing: Once you have an application that is ready for distribution, you have several options for deployment. Your own deployment scenario will dictate which option is the most appropriate. There are also cost considerations for each licensing model; see the product's "pricing" page or speak with an Accusoft Sales Representative (sales@accusoft.com) for more information.

See Also:
Deploying Your Product
Licensing Glossary