FormSuite for Invoices v2.1 - Updated
Licensing and Distributing
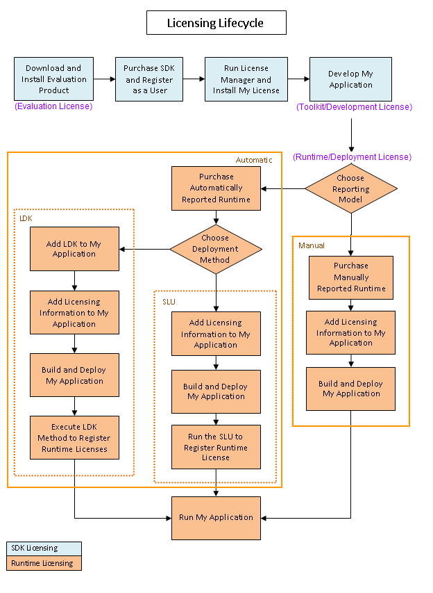
User Guide > Licensing and Distributing

Accusoft’s products are available with Evaluation, Toolkit/Development/SDK, or Runtime/Deployment licenses. Accusoft requires customers to purchase licenses for both development and deployment.

When installing the license, the user you are running as must have Administrator access so that the Registry can be accessed and the license can be added to the system.

Evaluation Licensing

During evaluation of Accusoft products, Evaluation licenses can be used to try out products. However, the product behavior is limited by trial dialog pop-ups, timeouts, or evaluation watermarks.

Toolkit Licensing

This is also known as Development or SDK licensing. When you determine the product is a good fit, you can purchase a Toolkit license to eliminate trial dialog pop-ups, timeouts, and evaluation watermarks while you develop your application.

Runtime Licensing

This is also known as Deployment licensing. Once you have an application that is ready for distribution, you have several options for deployment. Your own deployment scenario will dictate which option is the most appropriate.

You can choose to report your deployment licenses to Accusoft automatically or manually:

The LDK component can be used directly by your application. The Server License Utility (SLU) uses this component as a dependency.

There are also cost considerations for each licensing model; see the product's "pricing" page or speak with an Accusoft Sales Representative (sales@accusoft.com) for more information.

 

 

See Also