Accusoft’s products are available with Toolkit/Development/SDK or Runtime/Deployment licenses. Accusoft requires customers to purchase licenses for both development and deployment.
When installing the license, the user you are running as must have Administrator access so that the Registry can be accessed and the license can be added to the system.
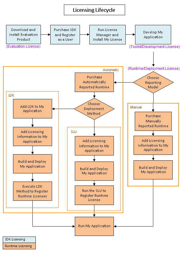
Toolkit Licensing
This is also known as Development or SDK licensing. When you determine the product is a good fit, you can purchase a Toolkit license to eliminate trial limitations.
Runtime Licensing
This is also known as Deployment licensing. Once you have an application that is ready for distribution, you have several options for deployment. Your own deployment scenario will dictate which option is the most appropriate.
You can choose to report your deployment licenses to Accusoft automatically or manually:
- 
Automatically Reported Runtime Licensing (Node-Locked) 
- 
Using the Server Licensing Utility (SLU) - In this model, you run a small GUI tool one time on each deployment target to configure licensing. This model will be the best choice for you if you handle the deployments yourself. 
- 
Using the Licensing Development Kit (LDK) - In this model, you embed function calls into your application that perform the license verification at runtime. This model will be the best choice for you if you wish to hide licensing from your end users. 
The LDK component can be used directly by your application. The Server License Utility (SLU) uses this component as a dependency.
- Manually Reported Runtime Licensing **(Non-Node-Locked)****: ** In this model, you embed all of the licensing information directly into your application. You must manually provide royalty reporting to Accusoft for the actual licenses deployed. This model will be the best choice for you if you are not connected to the Internet at runtime, as might be the case in an defense or financial application.
There are also cost considerations for each licensing model; see the product's "pricing" page or contact info@accusoft.com for more information.
 
